首页
>
信息公开
>
财务公开
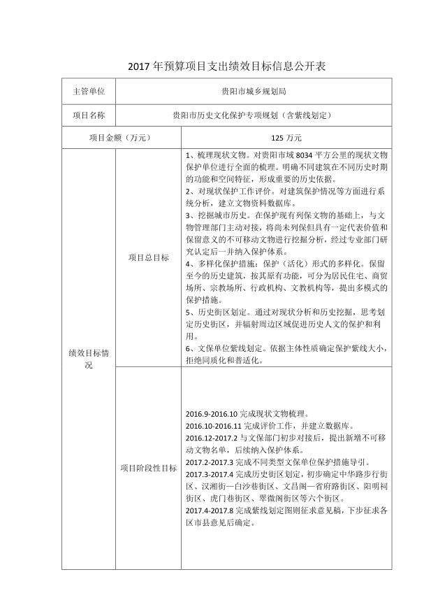
2017 年预算项目支出绩效目标信息公开表
日期:2017-05-15 15:59
浏览次数:
字号:[
大
中
小
]
视力保护色:
附件:
2017 年预算项目支出绩效目标信息公开表
信息公开
信息公开服务
通知公告
工作动态
热点聚焦
政策法规
计划总结
财务公开
行政许可
人事信息
提案办理
服务指南
规划公示
规划公布